广东22处高速点段通行缓慢长度超3公里!起终点位置公布
国庆中秋长假接近尾声,10月7日,南都N视频记者从广东交警获悉,根据预判分析,7日、8日迎来返程高峰比特币最高价格。假期期间繁忙高速公路路段共10处;车流繁忙服务区共5处;充电繁忙服务区共3处。

繁忙高速公路路段比特币最高价格。

车流繁忙服务区比特币最高价格。

展开全文
充电繁忙服务区比特币最高价格。
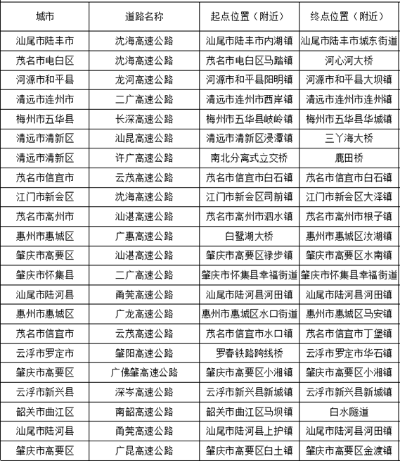
截至10月7日11时30分,全省高速通行缓慢长度超过3公里,时间超过30分钟的点段共22个,分布在河源市、江门市、茂名市、云浮市、韶关市、惠州市、清远市、汕尾市、梅州市、肇庆市比特币最高价格。包括龙河高速公路、沈海高速公路、许广高速公路、云茂高速公路、二广高速公路等。

全省高速通行缓慢路段比特币最高价格。
采写:南都N视频记者 韦娟明 通讯员 粤交警
版权声明:如无特殊标注,文章均为本站原创,转载时请以链接形式注明文章出处。









评论